Merhaba arkadaşlar. Bu proje Miraç Aydoğan ile birlikte gerçekleştirdiğimiz "Mobil Telefon ile Telesekreterli Otomasyon ve Güvenlik Sistemi" adlı bitirme projemizdir.
İnsanlar yaşadıkları veya çalıştıkları bölgeden uzaklaştıklarında o bölge için güvenlikle ilgili tedirginlik hissedip sürekli kontrol ihtiyacı duymaktadırlar. Projemiz bu sorunları çözüme kavuşturmakla birlikte ayrıca fabrika, depo gibi sanayi kuruluşlarında ve ofis, işyeri, otopark, ev gibi mekanlarda kullanılabilecek bir otomasyon ve kontrol sistemi olacaktır.
Telefon ile uzaktan kontrol sistemlerinde sık kullanılan metot DTMF sinyallerinin çözümlenerek, bir mikrodenetleyici tarafından yorumlanmasıdır. DTMF sinyalleri bir kod çözücü entegre yardımıyla binary bir sayıya dönüştürülür. Bu çalışmada kullanılan MT8870 kod çözücü entegresi telefon hattından gelen DTMF sinyallerini işleyerek bu sinyallere karşılık gelen 4 bitlik bir binary kod oluşturur. Gelen DTMF sinyallerini yorumlayan PIC16F877A mikrodenetleyicisi istenilen sayıda çalma sayısından sonra telefon hattını açarak DTMF sinyallerinin gelmesini bekler. Kullanıcı telefonunun tuş takımında istediği tuşa basarak, bu tuşlara karşılık gelen 4 bitlik kodu PIC16F877A’nın giriş portlarına göndermiş olur. PIC16F877A gelen bu kodları değerlendirerek çıkış portlarındaki 8 adet röleyi duruma göre açar veya kapatır.
DTMF kelimesi Dual Tone Multi Frequency (çift tonlu çoklu frekans) kelimelerinin baş harflerinden oluşur. DTMF ilk olarak Bell Laboratuarlarında geliştirilmiş olan bir bilgi iletim biçimidir.Günümüzde tuşlu telefonlarda, elektronik posta sistemlerinde ve telefon bankacılığı uygulamalarında kullanılmaktadır. DTMF sisteminde belirli bir sayı ya da karakter, bir yüksek frekans tonu ve bir alçak frekans tonu kullanılarak elde edilir. Kullanılan 8 frekans değeri aşağıda tabloda görülmektedir.
DTMF Frekans Çiftleri
Dört adet frekans satır için, dört adet frekansta kolon için tahsis edilmiştir. Bu ton çiftleri 16 adet ton kombinasyonuna olanak tanır. İletilecek değere karşılık gelen satır ve sütun frekansları kullanılarak iki sinüsoid işaret oluşturulur. Örneğin “5” sayısını iletmek için
Asin(2p770t) + Bsin(2p1336t)
işareti oluşturulur. DTMF sinyallerine karşılık MT8870 kod çözücü entegrenin oluşturduğu ikili değerler şu şekildedir.
MT8870 DTMF kod çözücü entegresi ve pin konfigürasyonu da aşağıda yer almaktadır.
MT8870 entegresi mobil telefondan gelen DTMF sinyallerini çözüp Q1-Q4 çıkışlarına binary olarak yansıtır. Yani 4 bitlik tuş bilgisi bu çıkışlardan mikrodenetleyici tarafından okunur. 2 ve 3 nolu pinler ise DTMF sinyallerinin telefondan alınıp entegreye verildiği giriş uçlarıdır. Entegrenin bir diğer önemli çıkış pinide StD pinidir. StD pini DTMF sinyali geldiği sürece lojik 1'de kalır, sinyal kesildiğinde tekrar lojik 0' a düşer. Böylece telefon tuşuna basılı olduğu sürece buradan lojik 1 okunur.
Projede aşagıda yer alan DTMF modülü kullanılmıştır. Tabi modül kullanmak yerine DTMF devreside kurulabilir.
Cep telefonundan gelen DTMF sinyalleri MT8870 DTMF kod çözücü entegresi tarafından çözülerek mikrodenetleyiciye aktarılır. Mikrodenetleyici yazılan yazılım doğrultusunda basılan tuşa verilen görevi yerine getirerek ilgili röleyi açacak veya kapatacaktır.
Aşağıdaki blok diyagramında projenin çalışma mantığı anlaşılmaktadır.
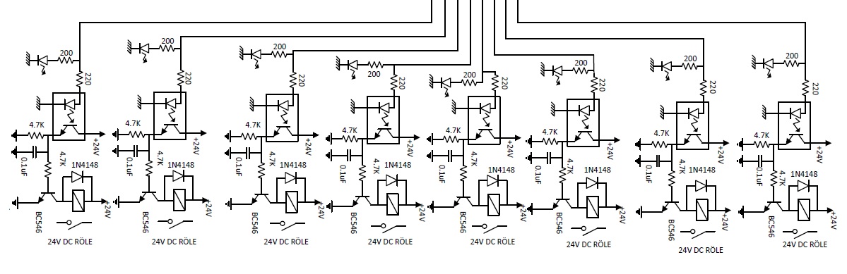
Projenin genel devresi de aşağıdadır.
Projenin son halide aşağıdaki video ve fotoğraflardaki gibidir.
İyi günler dilerim....













Hiç yorum yok:
Yorum Gönder